Am Radio Circuit
Two Transistor Radio 6 V Option
Two Transistor Am Radio Receiver Circuit
Make A 1 5v Am Radio Radio Fm Radio Receiver Ham Radio
Three Transistor Radio Circuit Diagram
Am Radio Circuit Diagram Com Imagens
Radio Circuits Blog Simple Am Radio Receiver
Diy Students Simple Am Radio Receiver
How To Build Am Receiver Circuit Diagram
Simple Am Receiver Circuit Diagram
Am Radio Circuit Based On Tda1572 9v Operation 2w Output
Mini Am Radio Receiver Circuit
One Chip Am Radio Receiver Electronic Schematic Diagram
How To Build An Am Radio Circuit With A Zn416e Chip
Simplest Am Radio Circuit Homemade Circuit Projects
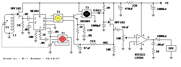
Am Radio Receiver Using The Ne602 Balanced Mixer
Make An Am Radio Receiver With Three Transistors Circuit Diagram
Ka 5429 Am Radio Circuit Rf Circuits Nextgr Download Diagram
Two Transistor Am Radio Receiver Circuit Schematic Transistor
Am Radio Receiver Electronic Schematic Diagram
Am Radio Circuit Diagram Electronic Circuit Diagram And Layout
Three Transistor Radio Circuit Diagram
Makerf Make Your Own Rocket Radio With The Ta7642
Amazon Com Am Radio Circuit Using Ic Mk484 Unassembed Kit 4 5
Am Radio Circuit Rf Circuits Next Gr
Simple Am Radio Receiver Circuit With Earphone Eleccircuit
Sw Converter For Am Radio Schematic Circuit Diagram
Am Radio Receiver With Mk484 Ic Circuit Diagram
Low Cost Simple Am Receiver Circuit Designed Based On Ic Mk484
Simplest Am Radio Circuit Homemade Circuit Projects
Low Range Radio Transmitter Detailed Circuit Diagram Available
Nr 9611 Am Radio Receiver Schematic Wiring
Am Radio Circuit Page 5 Rf Circuits Next Gr
How To Build An Arduino Controlled Am Fm Sw Radio Projects
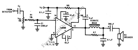
Audio Power Amplifier Circuit For Am Radio Amplifier Circuits
Https Encrypted Tbn0 Gstatic Com Images Q Tbn 3aand9gcrpaysw0cuh7vjkabfkafhl9x Zdjiggyaznryxor9qqjzpm8df Usqp Cau
Solved A Basic Am Radio Circuit Diagram Is Shown Below D
How To Create A Simple Am Radio With Pictures Wikihow
Super Simple Mw Am Radio Circuit Hackaday Io
Tda1083 Am Radio Receiver Circuit Diagram Electronic Project
Am Radio Receiver Circuit Showing The Main Electronic Components
Cxa1019s Fm Am Radio Circuit Diagram Under Am Radio Circuits
Signal Flow Transistor Am Radio Youtube
Using Arduino Board With An Am Radio Wave Modulator Circuit
How To Construct A Simple Am Radio Am Receiver
Am Transmitter Circuit Analysis Electronic Circuit
Radio Receivers Download Antivirus Timeline Pictures Posters
Single Chip Am Radio Circuit Audio Circuit Circuit Diagram
Let S Try The 3 Transistors Audio Amplifier Circuits Eleccircuit Com
Using Three Op Amp Simple Am Fm Radio Circuit
Radio And Communication Circuits Part 1
Vr 1808 Am Radio Receiver Circuit

