Ham Radio Transceiver Schematics
See more ideas about qrp ham radio dc circuit. Pdf rus 926kb ae 100t.
Zc1 Mk Ii Radio Transceiver Schematic
Rgo one transceiver is classic superheterodyne down conversion ham transceiver covering all hf bands 18 297mhz 16060m as an option.
Ham radio transceiver schematics. Do you need a ham cb scanner monitor radio schematics service information to repair modify test or install you vintage cb radio citizens band transceiver. 40 meters cw qrp transceiver this project describes a little qrp transceiver full legal power 5 w at 12 v for the 40 meters band. Blgarski radiolyubitel 5 6 1.
Convert 2m vhf fm pmr transceiver motorola radius m110 into an amateur radio ircuit schematic schema wiring diagram diy project. It has been published in a national ham radio magazine and now finally found its way into the web. Pdf eng 117kb ae 105u.
Ham radio stations ham radio amateur radio two way radio cb radio walkie talkie service manuals and reapir information. The schematic for the transceiver can be found on the minima mail list in this post with a pdf attachment. See more ideas about qrp ham radio radio.
Designed by manfred mornhinweg. Jul 6 2017 explore my infos board transceiver projects on pinterest. Sep 20 2020 explore peter barness board schematics on pinterest.
2m fm transceiver in pdf 2mrar 880kb 70cm wbfm transceiver for packet radio by yo5cri in pdf 70cmrar 510kb. M ost w. Pdf rus 457kb acom 2000a.
The rig may. Tr1001 86835 mhz hybrid transceiver schematic ircuit schematic schema wiring diagram diy. Service manuals schematics documentation programs electronics hobby.
This kit is intended for users that like building their own home made equipment and constructions. Easy to read schematic diagrams receiver alignment. We carry a good selection of schematics service manuals for vintage cb radios.
5 tubes ssb qrp transceiver for 20m ham band ircuit schematic schema wiring diagram diy project. The famous bi directional amplifiers are used in the bi directional ssb sections of the radio. After a front end 0 30mhz filter the transceiver uses a 45 mhz first if and a 10 mhz second if.
40 meter ssb qrp transceiver in 1987 i built this radio. In most cases the service info consists of. Due to its modular construction it can be easily modified or redesigned in manner that suits operator.
Rock Mite Radio Design Ham Radio Electronic Engineering
Transceiver Circuit Rf Circuits Next Gr
Yo3dac Homebrew Rf Circuit Design Ideas
Homebrewing Zone For The Ham Radio Novice
Flashwebhost Com Block Diagram Of 7mhz Ssb Ham Radio Transceiver Using Mc1496 Irf840 And Ladder Filter
Rugged Psu For Ham Radio Transceivers Eeweb
Transceiver Circuit Rf Circuits Next Gr
On6mu S Radioamateur Homebrew Electronics Schematics And Antennas
Yo3dac Homebrew Rf Circuit Design Ideas
Get Serious With Amateur Radio Design Build A Single Sideband Transceiver From Scratch Part 1 Hackaday
2meter 144mhz Amateur Radio Transceiver
Yo3dac Homebrew Rf Circuit Design Ideas
K4icy S Home Brew Cw Audio Filter
All Of Rf Radio Frequency Oscillator Fm Transmitters Circuits Projects
Transceiver Circuit Rf Circuits Next Gr
Bitx A Bidirectional Ssb Qrp Transceiver For Homebrewers Qrp Home Brewing Ham Radio
Dk7ih Hf Radio Engineering Projects For The Amateur Radio Engineer Hardware Software Electronics And Test Equipment For The Amateur Community
On6mu S Radioamateur Homebrew Electronics Schematics And Antennas
Flashwebhost Com Ham Radio Bfo Beat Frequency Oscillator
Vintage Yaesu Musen Ft 230r 2m Fm Transceiver Ham Radio Manual Schematic Ebay
Https Encrypted Tbn0 Gstatic Com Images Q Tbn And9gctef Hmhydfbldlaspk5hxctk0j2azfqj37qcrlycgyxx5f2nb2 Usqp Cau
Meet The Microbitx A Simple To Build Yet Challenging All Band Transceiver Kit Nuts Volts Magazine
Pg1n S Ham Radio Site 40m Projects Ssb Transceivers
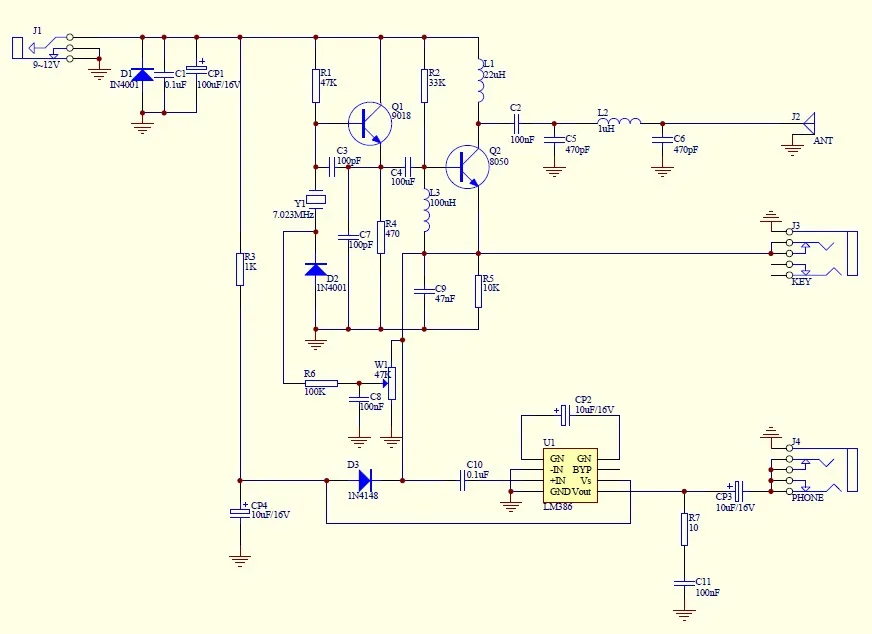
Short Wave Ham Radio Telegraph Transceiver 3w Cw Diy Forty 9er Kit 7 023mhz Ham Radio Transceivers
Ham Radio Power Supply Circuit With Rfi Elimination
Transceiver Circuit Rf Circuits Next Gr
Kenwood Ts 520se Ssb Ham Radio Transceiver Factory Owner S Manual Schematic Ebay
Softrock 6 3 Project An All Band Hf Transceiver Using The Softrock Rxtx V6 3 Kit As A Basis Loftur E Jonasson Tf3lj Ve2ljx
Diy Kit Pixie Qrp Cw Transceiver Ham Radio Hf 40 M 7 023 7 026 Mhz Radio Control Forklift Truck Radio Skitransceiver Microphone Aliexpress
Yo3dac Homebrew Rf Circuit Design Ideas
Get Serious With Amateur Radio Design Build A Single Sideband Transceiver From Scratch Part 1 Hackaday
Homebrew Qrp 7 Mhz Ssb Transceiver Circuit Anatomy Youtube
Kenwood Amateur Radio Hybrid Pages
Bitx Ssb Qrp Tcvr For Ham Radio Bitx 3c Sbl 1 Schematic
Pigrig Version 2 Transceiver Ham Radio Radio Music Machine
Homebrew Cw Qrp Transceiver For 40 Meter Hm7
Usdx A Compact Sota Ssb Sdr Transceiver With Arduino Ankara Telsiz Ve Radyo Amatorleri Kulubu Dernegi
Gm47 Simple 30m Band Qrp Cw Transceiver
Diy Kits Forty 9er 3w Ham Radio Qrp Cw Transceiver Hf Radio Telegraph Shortwave Shopee Indonesia
Dk7ih Hf Radio Engineering Projects For The Amateur Radio Engineer Hardware Software Electronics And Test Equipment For The Amateur Community
Ham Radio Projects By Csaba Yo5ofh
Lmr Sdr Transceiver 10 160 Meter Band Amatir Radio Ye3cif
Frog Sounds Qrp Transceiver 2e0dfu Playing With Amateur Radio
Ssb85 Transceiver For The Outdoors
80 Mfj Cub 40m Qrp Cw Transceiver Circuit Walk Thru And Review Plus Bandsweep Ham Radio Mfj 9340 Youtube
80m Projects Cw Transceivers Pg1n S Ham Radio Site
Ham Radio Mipl Sb 7 Transceiver Tx Schematic
Ham Radio Projects By Csaba Yo5ofh
Transceiver Circuit Rf Circuits Next Gr
Make Your Own Transceiver With A Dorji Dra818u Or Dra818v Ham Radio Blog Pd0ac
Radio Receiver Block Circuit Diagram Ham Radio Articles
Yo3dac Homebrew Rf Circuit Design Ideas
Dl5neg A High Quality 2 3 Ghz Amateur Radio Transceiver
Makerf Fun With Diy Radios Antennas Transmitters More
Kv5r Getting Started In Pc Soundcard Digital Modes
Meet The Microbitx A Simple To Build Yet Challenging All Band Transceiver Kit Nuts Volts Magazine
Radio Rf Frequency Schematics And Tutorials Electronics Circuits And Tutorials Reference Links Resource
Ki7mnw S Homebrew Qrp Transceiver Miscdotgeek
High Performance Hf Transceiver Design A Ham S Perspective Edn
1 Pcs Baru 6 Band Hf Ssb Radio Gelombang Pendek Transceiver Modul Diy Kit C4 007 6 Band Hf Ssb Hf Ssbshortwave Radio Transceiver Aliexpress
Get Serious With Amateur Radio Design Build A Single Sideband Transceiver From Scratch Part 1 Hackaday
6m Projects Transceivers Pg1n S Ham Radio Site
Github Generationmake Ardutrx Ham Radio Transceiver With Arduino And Dorji Dra818 Module
Qrp Transceiver Homebrew Ham Radio Russian Youtube
Teardown Tuesday Baofeng Amateur Radio Transceiver News
High Performance Hf Transceiver Design A Ham S Perspective Edn
Areresearch Andy Reischle Building The Qrp Pixie V3 Ham Radio Transceiver
Band Pass Filters For Hf Transceivers
Yo3dac Homebrew Rf Circuit Design Ideas
Ssb85 Transceiver For The Outdoors
Frog Sounds Ham Radio Qrp Telegraph Cw Transceiver Radio Station V3 With Case
Dk7ih Hf Radio Engineering Projects For The Amateur Radio Engineer Hardware Software Electronics And Test Equipment For The Amateur Community
Pixie 1 2 Watt Cw 40 Meter Transceiver Kit W5nor Scars
Ham Radio Projects By Csaba Yo5ofh
Rotary Encoder For Ats Transceivers
Fox Transmitter For 80m Ernest Neijenhuis Pa3hcm Homepage
All Band Hf Direct Conversion Transceiver Qrpver Dc 3001 Minion Mini
On6mu S Radioamateur Homebrew Electronics Schematics And Antennas
Lmr Sdr Transceiver 10 160 Meter Band Amatir Radio Ye3cif
Qrpproject Devoted To Qrp And Amateur Radio Homebrewing
Ham Radio Mobile Installation Hamradioschool Com
X108 Qrp Hf Transceiver Kit Sparky S Blog
Project Sainsmart Forty 9er 3w 7 023mhz Qrp Cw Transceiver Kit Gough S Tech Zone
Dl5neg A High Quality 2 3 Ghz Amateur Radio Transceiver









